欢迎来到高新邦,高新技术企业专业服务机构
服务热线:13418884311
Toggle navigation
首页
高新申报
全部
高新认证
高新查询
高新评估
高新补贴
全部
高新补贴
创业资助
研发资助
技术攻关
数字经济
人才补贴
高新配套
全部
知识产权
财务审计
专精特新
高新融资
全部
贴息入库
授信贴息
股权融资
政策资讯
全部
政策信息
政策法规
行业动态
关于我们
首页
所有文章
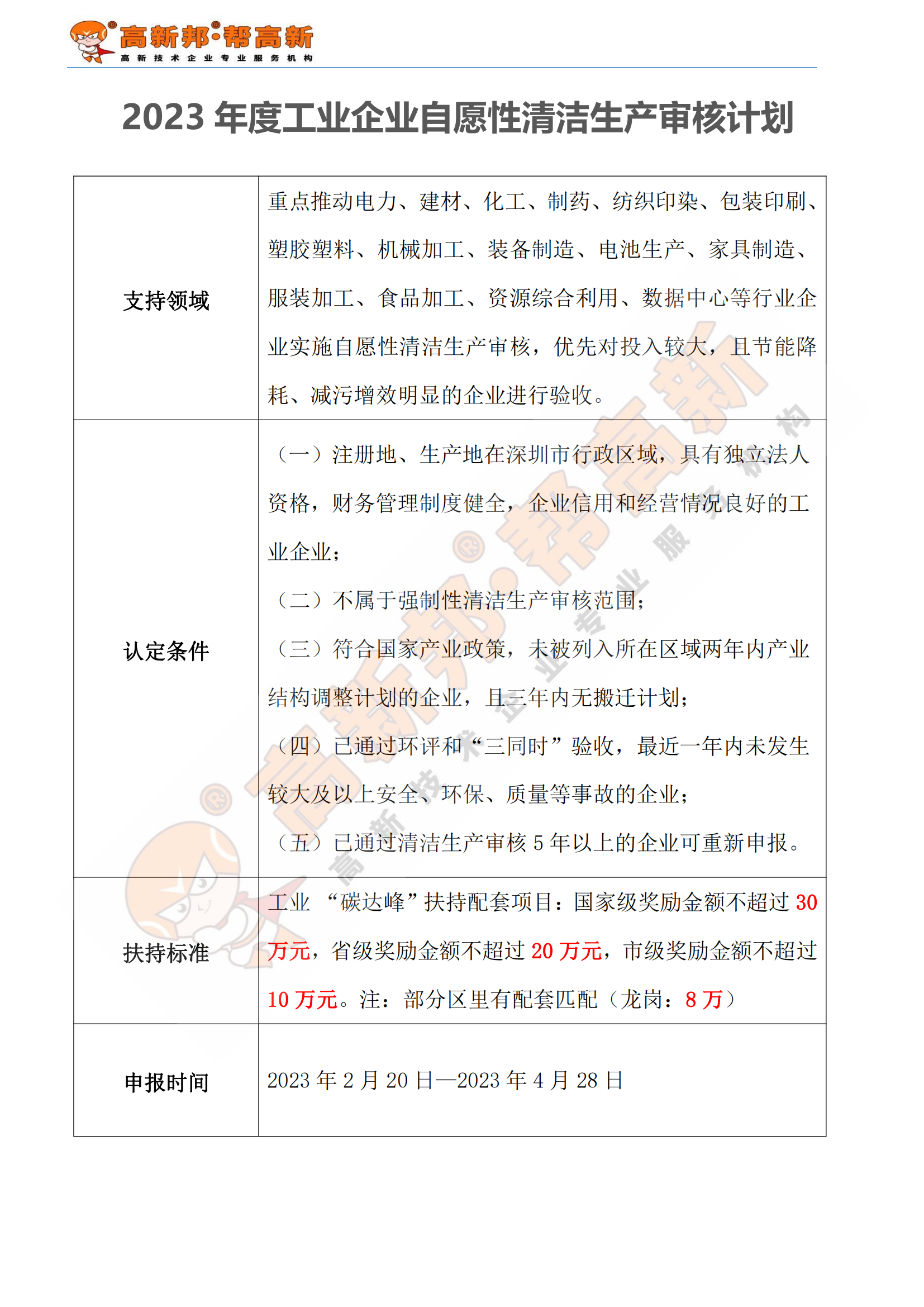
2023年度工业企业自愿性清洁生产审核计划
2023年度工业企业自愿性清洁生产审核计划
2023-02-22 19:59
高新邦
4740
热门点击
加计扣除
科技奖
项目公示
单项冠军
技术改造
规上补贴
申报指南
深圳高新企业认定
高新技术企业认定
国家高新企业认定
高新申报攻略
高企贷款贴息
知识产权
财务审计
研发资助
技术攻关
数字经济
创业资助
高新补贴
人才政策
专精特新
为您推荐
2019年市创客专项资金创客创业资助项目的公示
广东省工业和信息化厅关于开展专精特新“小巨人”企业认定(复核)预申报工作的通知
广东省工业和信息化厅关于开展专精特新“小巨人”企业认定(复核)预申报工作的通知
广东省工业和信息化厅关于2024年专精特新中小企业和通过复核的2021年专精特新中小企业名单的公示
2025年深圳市质量基础设施“一站式”服务平台申报指南